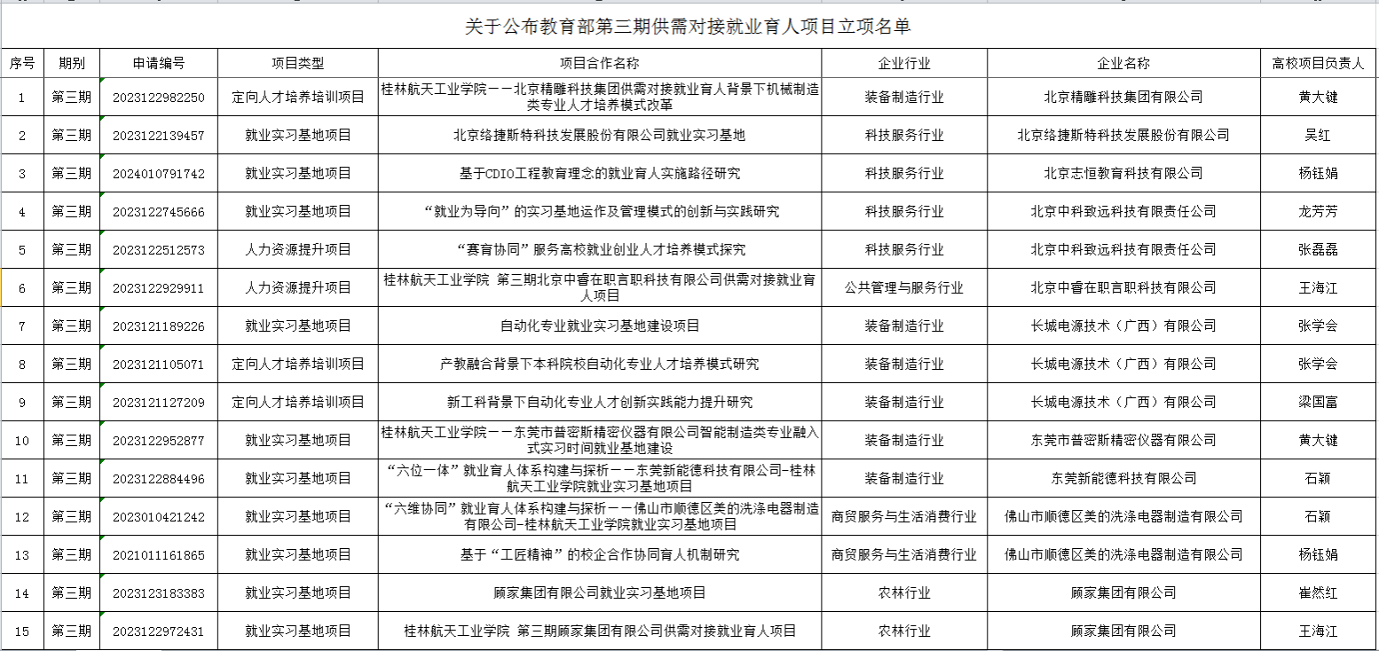
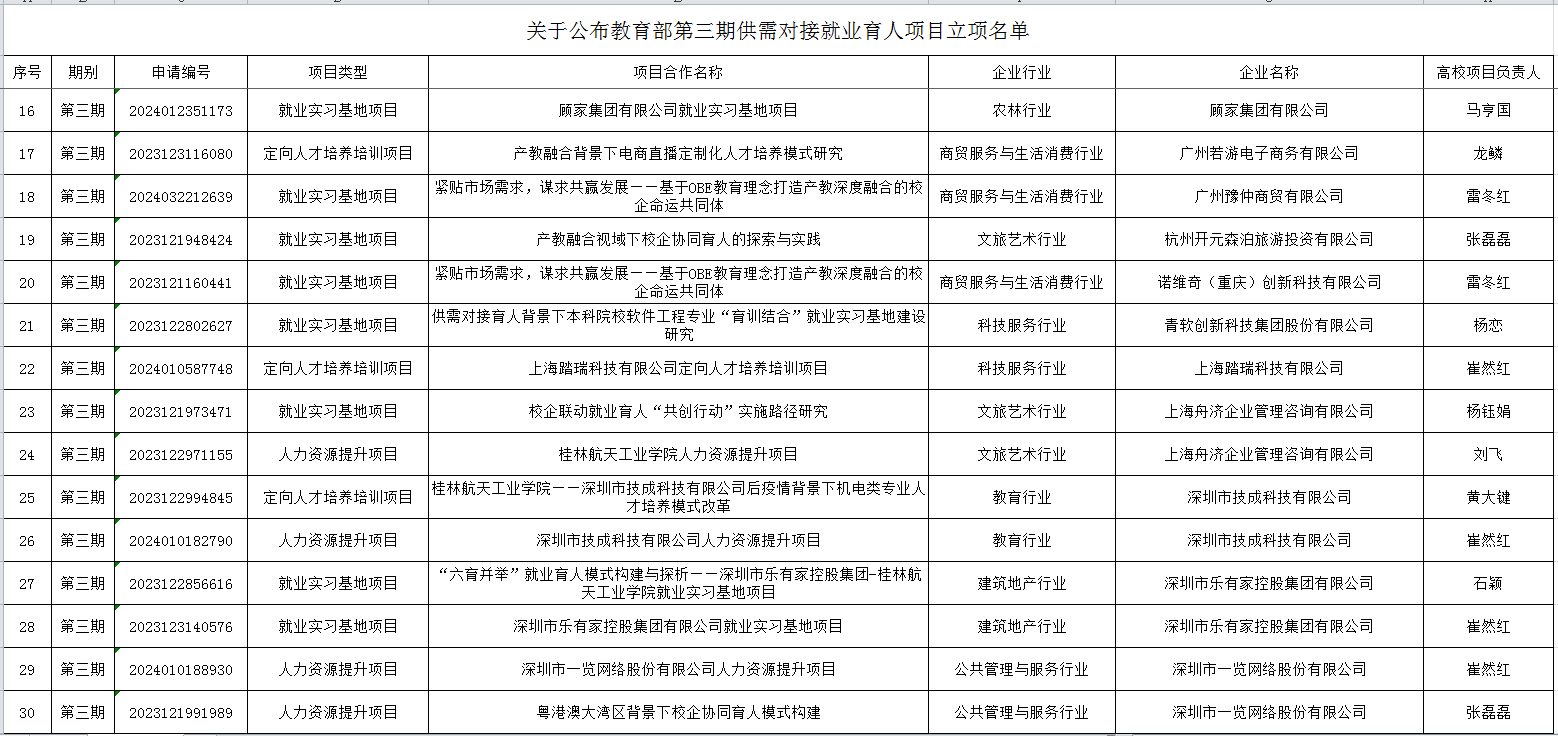
近日,教育部公布了第三期供需对接就业育人项目立项名单。Beat365获批立项30项,涉及装备制造、文旅艺术、科技服务等八个行业,涵盖定向人才培养培训、就业实习基地建设、人力资源提升三个类型。
供需对接就业育人项目是教育部高校学生司贯彻落实党中央、国务院关于高校毕业生就业创业工作决策部署的重要举措。其目的是进一步健全校企协同育人机制,推动高校人才培养与就业有机联动、人才供需有效对接。
本次获批项目与学校专业设置高度一致,与学校应用型人才培养思路高度契合。接下来,学校将以项目推进为抓手持续深化产教融合,加强校企合作,强化精准对接,促进毕业生高质量充分就业。



信息来源:学生工作部(处)
文字:蒋杨楠|送审:龙芳芳|审核:刘飞|编辑:刘亚宁